Education Research Current About VU Amsterdam NL
Login as
Prospective student Student Employee
Bachelor Master VU for Professionals
Exchange programme VU Amsterdam Summer School Honours programme VU-NT2 Semester in Amsterdam
PhD at VU Amsterdam Research highlights Prizes and distinctions
Research institutes Our scientists Research Impact Support Portal Creating impact
News Events calendar Healthy living at VU Amsterdam
Israël and Palestinian regions Culture on campus
Practical matters Mission and core values Entrepreneurship on VU Campus
Governance Partnerships Alumni University Library Working at VU Amsterdam
Sorry! De informatie die je zoekt, is enkel beschikbaar in het Engels.
This programme is saved in My Study Choice.
Something went wrong with processing the request.
Something went wrong with processing the request.

In which case a joint doctorate?

A joint doctorate entails a joint PhD trajectory and a joint PhD at two different universities. This is described in article 34 of the Doctorate Regulations VU. In a joint PhD trajectory, the PhD candidate carries out the research under the responsibility of a supervisor at VU Amsterdam and a supervisor from another university or institution.

More about the joint doctorate

  • What is a joint doctorate?

    A joint doctorate entails a joint PhD trajectory and a joint PhD at two different universities. This is described in article 33 of the Doctorate Regulations VU. In a joint PhD trajectory, the PhD candidate carries out the research under the responsibility of a supervisor at VU Amsterdam and a supervisor from another university or institution. This leads to a joint degree. This means that you will be awarded a doctoral degree at two or more universities at the same time. The arrangements about this are laid down in a cooperation agreement between the partner institutions involved. The cooperation agreement must be approved by the rector magnificus.

  • Is a joint doctorate worth considering in my situation?

    You can follow a regular PhD trajectory under the supervision of (co-)supervisors from two different universities, without the need for a joint doctorate. In such a case, a single degree is awarded by the institution where the doctorate takes place, but the PhD candidate does gain broader, perhaps international, experience. The promotion is fully governed by the regulations of the institution where the promotion takes place. No further arrangements need to be made in a cooperation agreement, that deal with any differences in the PhD trajectory between the institutions, for example as a result of differences in requirements for training courses or the quality of dissertations between countries.

    For a joint doctorate, the dissertation must be prepared in the context of a joint research program that is based on a formal partnership between institutions. Examples are partnerships in the context of European subsidy programs, where the joint doctorate is sometimes set as a condition. With a joint doctorate, the PhD candidate not only gains international experience, but that international experience is also formally recognized on the degree certificate. In case of a joint doctorate, a cooperation agreement must be drawn up. Every agreement with a partner university requires customization in order to match the differences in legislation and regulations.

  • What is the difference with a double doctorate?

    In the case of a double doctorate, unlike the joint doctorate, the thesis is approved by both the doctorate committee of the one partner institution and the doctorate committee of the other partner institution. This is described in article 34 of the Doctorate Regulations VU. In addition, a defense of the dissertation will take place at both partner institutions, within 120 days of each other.

    Usually, the joint doctorate is the most straightforward option. Under Dutch law, double doctorates are not allowed between Dutch partner institutions. This option is also not allowed under leading European subsidy programs that facilitate joint doctorates. Finally, the VU discourages double doctorates, in part because countries apply different requirements with regard to the quality of dissertations. If, due to special circumstances, a double doctorate is deemed necessary, VU Amsterdam requires that one joint doctorate committee is established to assess the dissertation and that the first defense ceremony takes place at VU Amsterdam.

  • Funding

    Within VU Amsterdam it is often wrongly assumed that a successful defense leads to a matching fee for the university. Such ‘performance bonus’ sometimes even functions as a motivation to pursue joint doctorates or to balance a project budget. However, the funding is detached from performance. No such 'performance bonus' is awarded 1-to-1 for supervising a PhD candidate. Instead, the number of defended dissertations is only a parameter to determine the size of the flexible part of the research funding.

    The Ministry of Education, Culture and Science annually determines the size of the research funding (1st flow of funds) for the university on the basis of a fixed base and a number of flexible components. The number of dissertations successfully defended at a university is one of those flexible components. The Ministry has determined a maximum for this flexible component: 20% of the total research funding in the 1st flow of funds. The result of this constant total amount, is that more dissertations lead to a lower funding per dissertation. In addition, the Ministry applies a 3-year average to smooth out fluctuations; VU Amsterdam applies the same method in the internal distribution key.

    In the required calculation of the size of this flexible component and the check thereof by the accountant, only joint doctorates that are registered in Hora Finita are included. Therefore it remains important for faculties to register them in Hora Finita. In case of collaboration with foreign partner universities, only joint doctorates defended at the VU count. When it comes to a collaboration between two Dutch universities, it does not matter where the PhD student defends the dissertation; the doctorate automatically counts for 50% at both universities, provided a registration.

  • What should I do to organize a joint doctorate?

    Requests for a joint doctorate are submitted by the intended supervisor or the program leader, if applicable via a faculty contact person, in writing to the rector magnificus. It is important that the request is submitted before the start of the PhD program or immediately before the decision by the partners to collaborate. The PhD candidate can only be admitted to the PhD trajectory if the agreement has been signed by both partner institutions. Since in many cases it is a complex process to come to an agreement, a maximum extension period of 1 year after the start of the PhD program applies.

    It is advisable to take into account the possibility that the creation of the cooperation agreement can sometimes be complicated and take a long time, because it always involves customization. The Administration Office (BZ) provides advice and support during the application procedure and forwards the application to the rector magnificus.

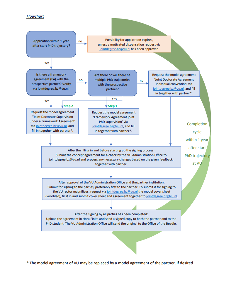
    A step-by-step plan is described on the page Application procedure. You can also find a flowcart there that can be used to determine which model agreement should be used in which situation.

Quick links

Homepage Culture on campus VU Sports Centre Dashboard

Study

Academic calendar Study guide Timetable Canvas

Featured

VUfonds VU Magazine Ad Valvas Digital accessibility

About VU Amsterdam

Contact us Working at VU Amsterdam Faculties Divisions
Privacy Disclaimer Safety Web Colophon Cookie Settings Web Archive

Copyright © 2026 - Vrije Universiteit Amsterdam